Η O.S. OMAS SOLUTIONS LTD σε συνεργασία με την ITMC INNOVATION TECHNOLOGY & MANAGEMENT CONSULTANTS A.E. υλοποίησαν με επιτυχία το 2023, ένα έργο-ορόσημο για τις Δημόσιες Προμήθειες, εφαρμόζοντας τεχνικές Process Mining μέσω του συστήματος QPR Process Analyzer.
Το έργο είχε αντικείμενο τη «Μελέτη, Ανάλυση και Αποτύπωση των διαδικασιών που προβλέπει η Ελληνική Νομοθεσία για τις Δημόσιες Προμήθειες», επικεντρώνοντας στη βελτίωση της αποτελεσματικότητας και τη μείωση των διοικητικών βαρών, σύμφωνα με τον Ν.4412/2016.
Στα πλαίσια του έργου, επιτεύχθηκαν:
- Καταγραφή και αποτύπωση της διαδικασίας της ανοικτής διαγωνιστικής διαδικασίας, περιλαμβάνοντας κάθε στάδιο, συμπεριλαμβανομένου και του προδικαστικού σταδίου.
- Αποδελτίωση όλων των επιμέρους άρθρων του Ν.4412/2016 που συνδέονται με τα βήματα της διαγωνιστικής διαδικασίας.
- Μέτρηση διοικητικών βαρών (σε χρόνο (εργατοώρες) και κόστος) για κάθε επιμέρους βήμα της διαδικασίας, χρησιμοποιώντας δομημένο ερωτηματολόγιο. Το ερωτηματολόγιο διανεμήθηκε στο σύνολο των επιχειρήσεων που συμμετείχαν σε τουλάχιστον 1 πρόταση στη πλατφόρμα του Ε.Σ.Η.ΔΗ.Σ. το 2022, και παρελήφθησαν 125 συμπληρωμένα ερωτηματολόγια εξασφαλίζοντας την αξιοπιστία των αποτελεσμάτων.
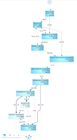
Χρησιμοποιώντας την πρωτοποριακή τεχνική του Process Mining μέσω του συστήματος QPR Process Analyzer, αναλύσαμε τα δεδομένα της διαγωνιστικής διαδικασίας για το 2022. Η ανάλυση περιλάμβανε:
- Εναλλακτικές διαδρομές (Variations Analysis): Εξετάσαμε όλες τις πιθανές εκδοχές της διαδικασίας.
- Ροές συμφόρησης (Bottlenecks): Εντοπίστηκαν σημεία με καθυστερήσεις στις εισερχόμενες και εξερχόμενες ροές.
- Ανάλυση προσφυγών (Root Cause Analysis): Διερευνήσαμε τις αιτίες που οδηγούν σε προσφυγές.
- Μελέτη καθυστερήσεων: Αναλύσαμε τη διάρκεια μεταξύ των επιμέρους βημάτων για τον εντοπισμό αιτίων καθυστέρησης.
- Δημιουργία διαδραστικών dashboards: Παρουσιάσαμε τα δεδομένα και τα ευρήματα μέσα από οπτικοποιήσεις που προσφέρουν καθαρή εικόνα των διαδικασιών (Ανάλυση Στοιχείων Διαγωνισμών).

Τέλος, βάσει των αποτελεσμάτων της ποιοτικής αξιολόγησης και της ανάλυσης των δεδομένων, υποβάλαμε στοχευμένες προτάσεις παρέμβασης και βελτίωσης.
Οι προτάσεις μας επικεντρώθηκαν στη μείωση των διοικητικών βαρών, τη βελτιστοποίηση της διαδικασίας και την εξασφάλιση διαφάνειας και αποδοτικότητας.
Αξιοποιούμε τη δύναμη της τεχνολογίας και επενδύουμε στην καινοτομία για να κάνουμε τις διαδικασίες των Δημοσίων Προμηθειών πιο αποτελεσματικές, σύγχρονες και εύχρηστες προς όλους τους εμπλεκόμενους.